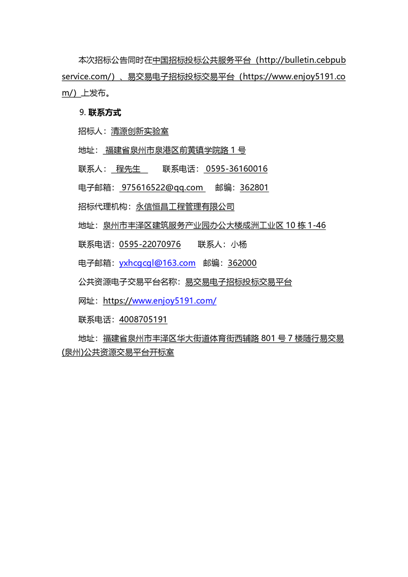
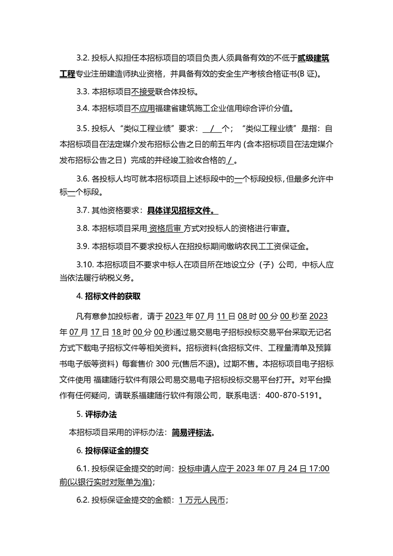
新得利(中国)

公示公告

新得利(中国)园区景观工程(二期)停车棚、岗亭招标公告

发布时间:2023-07-11 信息来源:

详见:http://qtgcztb.enjoy5191.com//views/ebid/combine/v1/entp-view.html?type=tp&tpId=64acd3eb9428dbcce64a80e3&flag=true